佛山市疫情公布(佛山市疫情新增病例)

佛山基孔肯尼亚热哪个地方有

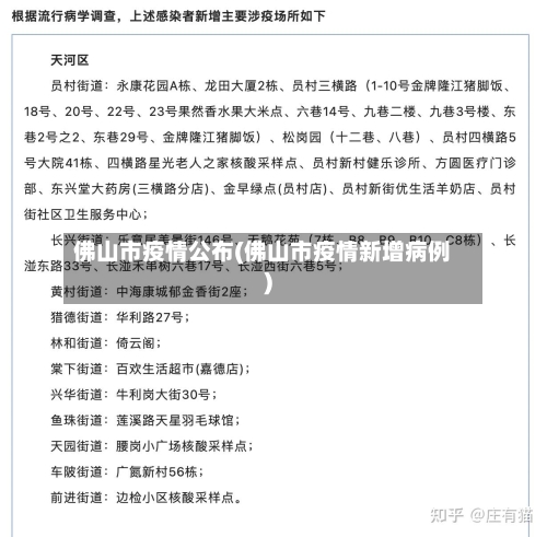
025年7月 ,广东省佛山市暴发基孔肯雅热疫情 ,病例集中出现在顺德区,并逐步扩散至其他辖区 。以下为疫情主要分布区域及特点:核心疫区:顺德区顺德区是此次疫情的重灾区,占全市总病例的90%以上 。具体高发镇街包括:乐从镇:病例增长迅速 ,7月中旬至下旬单日新增比较高达383例。

佛山市疫情公布(佛山市疫情新增病例)-第1张图片

佛山基孔肯雅热主要集中在顺德区的乐从镇 、北滘镇 、陈村镇,此外,佛山禅城区、南海区也有确诊病例。根据广东省佛山市顺德区卫生健康局通报 ,截至2025年7月22日,顺德区累计报告基孔肯雅热确诊病例2934例,主要集中在乐从镇、北滘镇 、陈村镇 ,均为轻症病例 。

佛山市疫情公布(佛山市疫情新增病例)-第2张图片

广东基孔肯雅热疫情主要分布在佛山、广州、中山 、东莞、珠海、河源 、江门、阳江、肇庆 、清远、深圳和湛江等地。佛山是广东基孔肯雅热疫情较为严重的地区之一,其中:顺德区的乐从镇、北滘镇 、陈村镇等地均有病例报告,且病例数量相对较多。

佛山市疫情公布(佛山市疫情新增病例)-第3张图片

基孔肯雅热疫情分布如下:全球流行情况1952年首次在坦桑尼亚发现 ,后扩散至非洲 、亚洲、美洲及欧洲 。截至2025年6月,全球119个国家和地区报告本地传播,主要集中在热带和亚热带地区。非洲:有坦桑尼亚、南非 、肯尼亚、法属留尼汪岛等 ,2025年法属留尼汪岛报告超9万例。

患者为61岁男性澳门居民 ,居住在青洲大马路青怡大厦 。行程与症状:患者于7月8日至17日前往佛山市顺德区探亲,17日早上出现发热、头痛及全身肌肉关节痛等症状,当日由佛山市返回澳门并前往仁伯爵综合医院就诊。检测与治疗:18日 ,经公共卫生化验所检测,患者被证实感染基孔肯尼亚热病毒且呈阳性。

肯尼亚最热的地区集中在北部荒漠地带,尤其是图尔卡纳湖周边和曼德拉地区 。 图尔卡纳湖区域 这一带被称为“世界火炉” ,全年平均气温超过35℃,旱季(3-5月及9-10月)比较高可达45℃以上。地表多为火山岩和沙漠,吸热强烈 ,昼夜温差也极小,全年干燥少雨,植被覆盖极低。

佛山新增一例在哪里?

是石油勘探工人由境外入境 。2021年2月6日 ,佛山新增境外输入病例情况:病例1:男,46岁,中国籍 ,石油勘探工人 。1月28日从伊拉克出发乘坐FZ204航班飞往阿联酋迪拜 ,换乘1月31日航班W5060飞往伊朗德黑兰,同日再次换乘航班W5081于2月1日在广州白云机场入境,海关采样后按全程闭环管理程序转运至集中隔离点。

截至2022年3月28日8时 ,佛山三水区新冠肺炎疫情最新情况如下:新增阳性感染者情况3月27日,三水区在隔离管控的密接者中发现1例新冠病毒阳性感染者,为外市某五金厂员工吴某(男) ,居住在西南街道金本片区。

025年7月,广东省佛山市暴发基孔肯雅热疫情,病例集中出现在顺德区 ,并逐步扩散至其他辖区 。以下为疫情主要分布区域及特点:核心疫区:顺德区顺德区是此次疫情的重灾区,占全市总病例的90%以上。具体高发镇街包括:乐从镇:病例增长迅速,7月中旬至下旬单日新增比较高达383例。

广东:5例 ,其中广州市2例 、深圳市1例、佛山市1例、湛江市1例 。山东:4例,其中济南市3例 、威海市1例。海南:4例,其中三亚市3例、陵水黎族自治县1例。福建:3例 ,均在泉州市 。河北:2例 ,均在邯郸市。江西:2例,均在南昌市。河南:1例,在郑州市 。重庆:1例 ,在江北区。

深夜通报!今日起,广东佛山这些人实行居家隔离→

月1日起,广东省佛山市部分区域内人员实行居家隔离,以快速有效阻断疫情扩散。实行居家隔离的具体区域及要求禅城区石湾镇街道绿茵鸣苑小区和南海区桂城街道特定区域(永安路以西、南港路以北 、新胜路以东、佛山水道以南):所有人员实行居家隔离 ,严格遵守封闭管理措施,确保“足不出户 ”,日常必需物品由属地街道配送 。

重点管控措施对12月4 - 9日途经西安咸阳世界机场的来(返)川人员:再梳理再排查 ,实施3天内2次(间隔24小时)核酸检测,补足检测频次 。对12月14日以来有西安旅居史的来(返)川人员:实行居家或集中隔离直至离开西安满14天,隔离期间每3天完成1次鼻咽拭子核酸检测 ,第14天采用“双采双检 ”。

月12日,河北省廊坊市新冠肺炎疫情防控工作领导小组向市民发出倡议信:从今天起,请市民自觉进行为期七天的居家观察;从今天起 ,廊坊市将在全市范围内免费为全体市民做核酸检测 ,检测时间为1月12日—14日;请市民尽量在廊坊家中过年过节,非必须,不出社区;非必须 ,不出村街;非必须,不出县界;非必须,不进北京。

相关推荐

  • 中国疫情比较多的市/中国疫情最新消息哪个城市比较多

    中国疫情比较多的市/中国疫情最新消息哪个城市比较多

    中国疫情那个最严重的?〖壹〗、中国最严重的疫情是新型冠状病毒肺炎疫情,且疫情初期最为严重的地区是湖北省武汉市。以下是关于此疫情在中国最严重地区的详细说明:首次爆发地:新型冠状病毒肺炎疫情自2020年初在中国湖北省武汉市首次爆发,并迅速蔓延至全国各地及全球范围。〖贰〗、综上所述,中国历史上最严重的瘟疫之一是明末大鼠疫,其规模之大、死亡人数之多、社会影响之深远...

  • 庄市疫情管控/庄头镇最新疫情

    庄市疫情管控/庄头镇最新疫情

    8月宁波需预约景区名单-各景区限流信息汇总接上级通知,因疫情防控需要,宁波阿狸田野农场自2021年8月4日起实行实名预约制购票游客朋友们需通过“宁波阿狸田野农场”微信公众号提前预约景区门票,凭预约码至景区售票处核销入园。因疫情防控工作相关要求,所有入园游客需扫描“甬行证二维码”、测量体温并全程佩戴口罩,保持1米安全距离,不扎堆,不聚集。月宁波北仑九峰山景...

    2026/04/02
  • 乐清市发布疫情/乐清市发布疫情公告

    乐清市发布疫情/乐清市发布疫情公告

    浙江发生非洲猪瘟疫情如何处理?非洲猪瘟疫情后的猪场消毒处理核心步骤:全面扑杀后处置立即对病死猪、同群猪进行无害化处理(深埋或焚烧),处理点需撒布生石灰或2%氢氧化钠溶液,深度不低于2米,掩埋后地面再次消毒。疫情发生后,农业农村部即派出督导组赴浙江。当地已按要求启动应急响应机制,采取封锁、扑杀、无害化处理、消毒等处置措施,禁止所有生猪及易感动物和产品运入...

  • 重庆市疫情江津(重庆江津役情)

    重庆市疫情江津(重庆江津役情)

    重庆江津区3月17日新增1例无症状感染者(附活动轨迹)〖壹〗、月17日0—24时,江津区报告新增本土无症状感染者1例。该无症状感染者系江津区确诊病例1的密切接触者,3月17日,根据实验室检查结果、影像学特征和临床症状,经专家组会诊,判定为无症状感染者。活动轨迹:暂未公布。截至3月17日24时,重庆市江津区疫情情况:现有本土确诊病例1例。现有本土无症状感染者...

  • 【无锡市疫情进展,无锡区疫情】

    【无锡市疫情进展,无锡区疫情】

    4月28日无锡市发现3名新冠阳性感染者〖壹〗、月28日无锡市发现的3名新冠阳性感染者具体情况如下:发现过程:4月28日凌晨,锡山区对天一实验学校文景校区疫情涉及管控区域人员核酸筛查时,发现一“10人混管”结果异常,经单管采样检测,其中1人初筛阳性、9人阴性。市、区两级迅速开展流调溯源、隔离管控,并在对集中隔离点相关密接人员进行核酸检测时,又发现其两名家人初...

  • 江西上绕市疫情/江西上饶疫情2021

    江西上绕市疫情/江西上饶疫情2021

    国家卫健委:11月7日新增确诊病例89例,其中本土65例总体情况:11月7日0—24时,31个省(自治区、直辖市)和新疆生产建设兵团报告新增确诊病例89例。境外输入情况:境外输入病例24例,其中上海6例,云南6例,山西3例,广东3例,内蒙古1例,浙江1例,福建1例,山东1例,广西1例,四川1例。含3例由无症状感染者转为确诊病例,分别来自浙江、广东和四川。月...

  • 千安市最新疫情(千安景区)

    千安市最新疫情(千安景区)

    2月13日唐山迁安市密接者李某某+孟某某行动轨迹公布同车厢人员孟某某的部分活动轨迹:2022年2月7日10时58分进入天洋广场宽广超市,在生鲜区和化妆品区购物,11时23分在16号收银台结账离开。2022年2月11日8时31分进入北购超市丰庆店购买鸡蛋和白菜,8时40分在2号收银台结账离开。李某某、孟某某近来正在集中隔离,身体无异常,2月12日晚核酸检测结...

  • 那曲市最新疫情情况/那曲疫情热线

    那曲市最新疫情情况/那曲疫情热线

    今天0时至14时,西藏新增“26+207”今天0时至14时,西藏新增本土新冠肺炎确诊病例26例,新增本土无症状感染者207例。确诊病例情况:全区新增本土新冠肺炎确诊病例共计26例。具体分布如下:拉萨市6例、林芝市1例、昌都市13例、那曲市6例。无症状感染者情况:全区新增本土无症状感染者共计207例。严重。通过查询西藏疫情资料显示,截止2022年9月2日,西...

  • 【商丘市古城疫情,商丘市古城区】

    【商丘市古城疫情,商丘市古城区】

    中国古城众多,商丘古城因什么大放异彩?就中国的古城来说,最出名的应该就是北京的故宫了,商丘古城的排名在故宫靠后一点。商丘古城能在中国这个古城众多的国家伟大放异彩,肯定是有他的特点和长处的。首先从地理位置上来讲商丘古城位于河南省商丘市。是国家历史文化名城也是国家的重点保护单位,同时也是国家级四A级景区。最重要的是它还是世界文化遗产。民俗风情浓厚:商丘古城是中...

  • 昌州市最新疫情(昌州乡地图)

    昌州市最新疫情(昌州乡地图)

    4月10日江苏新增本土确诊病例7例+无症状感染者46例月10日0-24时,江苏新增本土确诊病例7例,新增本土无症状感染者46例,具体情况如下:新增本土确诊病例:分布城市及数量:南京市3例,徐州市1例,苏州市2例,连云港市1例。治疗情况:均在定点医院隔离治疗。月7日0-24时,陕西新增11例本土确诊病例、3例本土无症状感染者,均在西安市,无新增境外输入病例,...

返回顶部